beat365vip官网登录入口

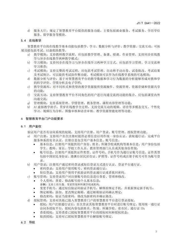
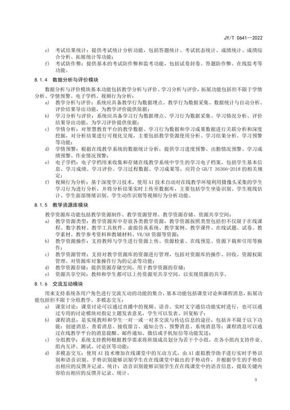
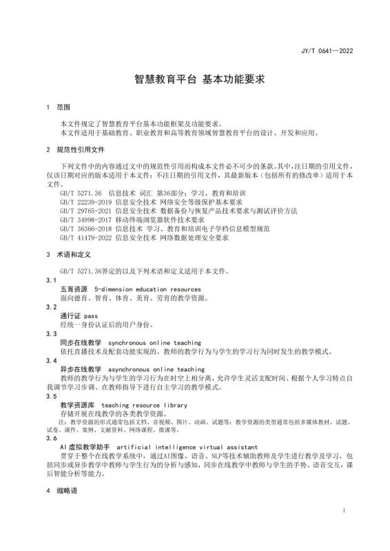
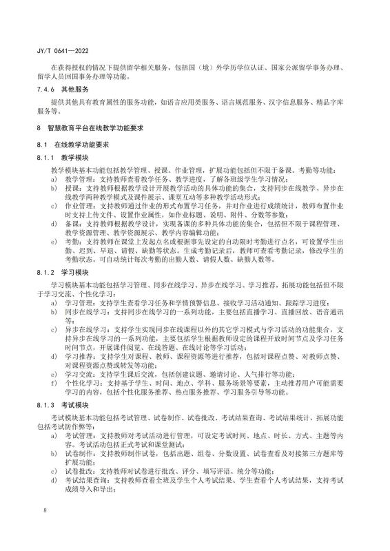
智慧教育平台基本功能要求

2022/12/7 10:25:18 次浏览 分类:教育信息化

相关资讯

    暂无相关的资讯...
地址:大理市海东新城蔚文街3号  联系电话:0872-3064563
滇ICP备16009274号  您是第  位访问者
邮编:671006  

滇公网安备 53290102000454号

beat·365(vip在线认证)官网-登录入口版權所有权利 未经允许不得复制、镜像