beat365在2022年度省级各类大学生创新创业比赛中喜获佳绩
2022年,beat365创新创业项目在省级比赛中崭露头角,共获17个奖项。大学生创新创业竞赛是培养大学生创新意识和开拓进取精神的关键渠道,也是高职院校“双高计划”建设中的重要内容。
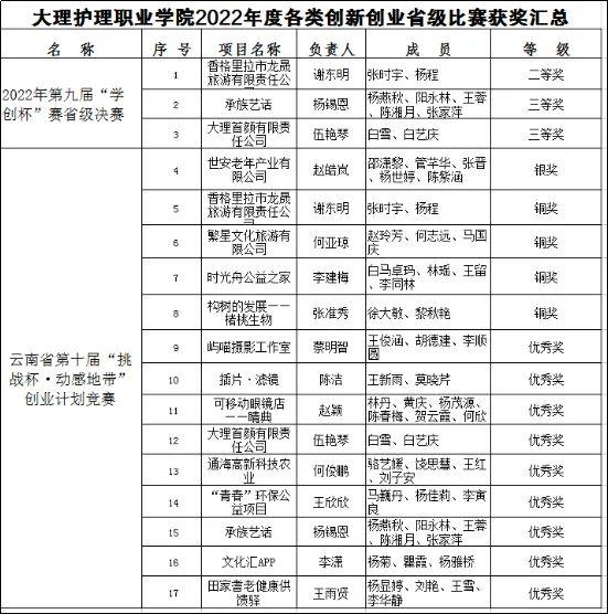
今年以来,校团委牵头组织开展了学校创新创业大赛,指导老师一对一精心打磨备赛,选拔出3个项目参加2022年第九届“学创杯”全国大学生综合模拟竞赛省级选拔赛,获二等奖1项,三等奖2项,其中,谢东明同学负责的项目《香格里拉市龙晟旅游有限责任公司》在第一阶段的打磨比拼过程中获得了满分的好成绩。在云南省第十届“挑战杯·动感地带”大学生创业计划竞赛中,15个项目进入决赛,14个项目获奖,其中,获银奖1项,铜奖4项,优秀奖9项,赵皓岚同学负责的《世安老年产业有限公司》项目入围金奖路演争夺。
一直以来,学校高度重视大学生的创新创业工作,为深入落实习近平总书记给中国“互联网+”大学生创新创业大赛“青年红色筑梦之旅”大学生回信重要精神,认真部署落实上级政府的相关政策要求,将创新创业教育纳入人才培养全过程,鼓励师生参与各类创新创业赛事活动。在大学生中开展创业教育,树立大学生正确的职业理想和择业观念,开发创造性思维,提高综合素质和创业能力,部分学生注册并实际运营公司。
在下一步工作中,校团委将在学校党政和团州委领导下,努力实现创新创业与学业、专业、就业相融合,探索出一条beat365创新创业特色之路。

